首页
双创动态
双创政策
双创示范基地
双创指导服务
双创活动
首页
>
创业创新政策
创业创新政策
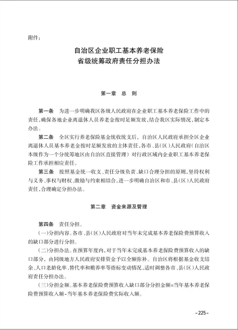
自治区企业职工基本养老保险省级统筹政府责任分担办法
发布时间: 2021-11-24
来源: